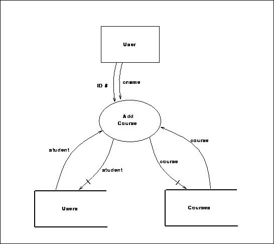
General University -- Student Registration System
Data Flow Diagrams of Add Course